Phil Bergstedt
DIY-Audio Blog
Phil Bergstedt
DIY-Audio Blog

  • Home
  • About

  • PROJECTS

  • Powered Wire - Class A
  • ESP P06 - Phono Preamp
  • ESP P180 - Power Meter
  • 1A Power Supply
  • ChipAmp LM3886
  • JHL-1969 10W Class A
  • The Case
  • Shaker Amp w/Fan Ctrl

  • LINKS

           

    CONTACT


©2004-2019 Philip Bergstedt. All photographs appearing on this site are the property of Philip Bergstedt (except noted). They are protected by U.S. Copyright Laws, and are not to be reproduced without the permission of Philip Bergstedt. All Rights Reserved.

LM3886 Chip Amp Project

As a fan of discrete design and build, I was intrigued by all the talk about the TI LM3886 Gain Clone Amplifier (how good it sounded). This single package design delivers 50 watts into 8Ω (Vcc = ±35V), with minimal external components. So I ordered a PCB off eBay for $5.50 US (XY Power Amp), and started my build to see for myself what this little 11 pin package can do...


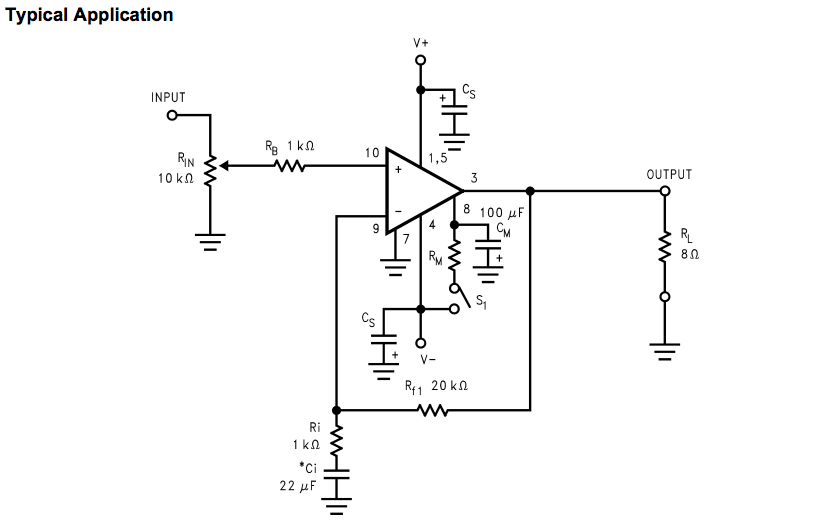
LSchematic from the TI data sheet

 Schematic from the TI data sheet

Parts list and price (US $):

 Parts list

The amp board was easy to assemble, and the power supply boards also came from China via eBay. I was amazed at the sound/power this amp produced. It was clean and quiet without any colorization that I could detect. It drives 8 or 4 ohm loads without issue. Given the amps simplicity, I now understand why this chip is so popular, it is easy to create a clean, powerful amp that performs…
First test of the power supply and assembled amp board:

 First test of the PS and assembled board

Right side assembly: I used an old Luxman transformer I salvaged out of a 60 watt receiver (R-115 I think, the newer crap, not the old Luxman from the late 70’s that was awesome), it fit the case and suppled the voltages I needed, plus it was free…

 Right side assembly

Final assembly and test !!!

 Final assembly and test

LM3886 Chip Amp Conclusion:

I got many years of enjoyment out of this little amplifier, it was my office amp. I powered a pair of Polk Audio bookshelf speakers with it and was always impressed with how clean it sounded. This project was well worth doing and would recommend trying it.
Gain Clone LM3886 Chip Amp (Page 1 of 1)