Phil Bergstedt
DIY-Audio Blog
Phil Bergstedt
DIY-Audio Blog

  • Home
  • About

  • PROJECTS

  • Powered Wire - Class A
  • ESP P06 - Phono Preamp
  • ESP P180 - Power Meter
  • 1A Power Supply
  • ChipAmp LM3886
  • JHL-1969 10W Class A
  • The Case
  • Shaker Amp w/Fan Ctrl

  • LINKS

           

    CONTACT


©2004-2019 Philip Bergstedt. All photographs appearing on this site are the property of Philip Bergstedt (except noted). They are protected by U.S. Copyright Laws, and are not to be reproduced without the permission of Philip Bergstedt. All Rights Reserved.

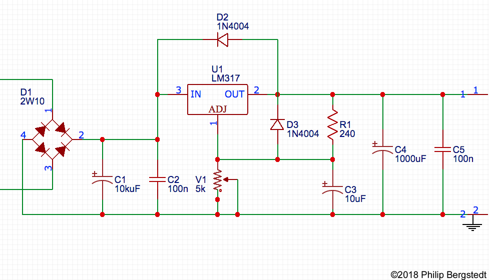
1 Amp Power Supply Project

I started building my Class A amp and realized I’d need a clean, regulated 1 amp 28 volt supply. The LM317 at its upper end can do over 1A, so I decided to build the power supply around this regulator. The issue with a regulated supply is heat dissipation. The junction will produce a good amount of heat that needs to be dissipated. I started off designing the heatsink onto the power supply board. The PCB design is below.


LM317 PS Schematic

 LM317 PS Schematic

PCB with silk

 LM317 Based PCB with silk

PCB after etching and drilling

 PCB PS1 after etching and drilling

PCB Silk

 LM317 PS top side silk

PCB assembly

 LM317 Based PCB Assembly

PCB testing, setting voltage

 PCB PS1 testing, voltage set

1 Amp Power Supply Project (Page 1 of 1)